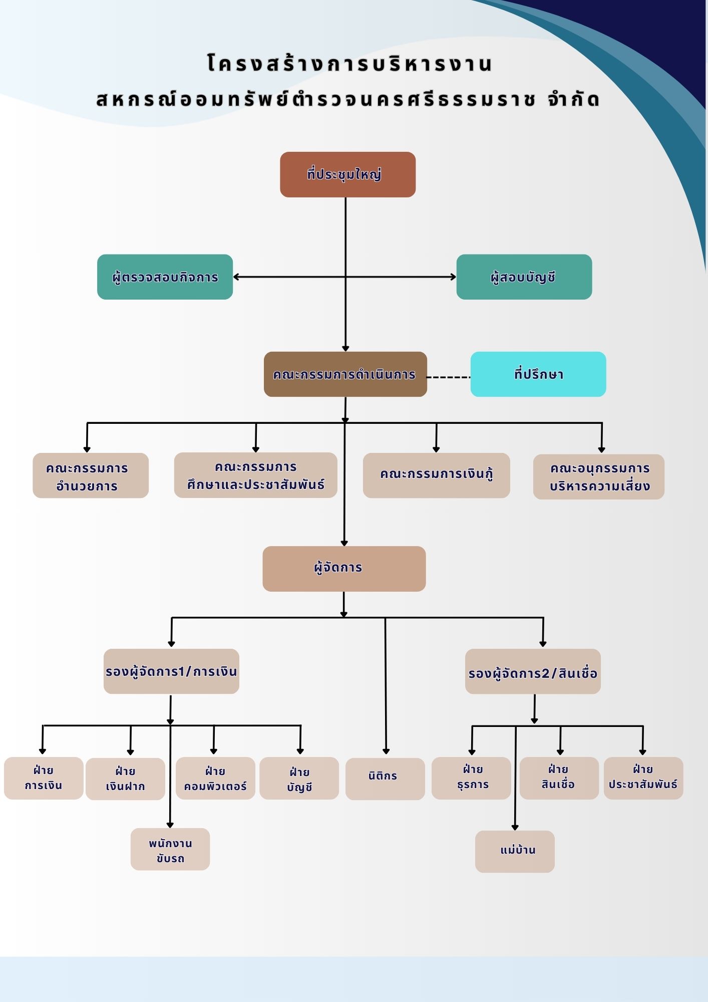
ผังโครงสร้างบริหารงานและโครงสร้างผังองค์กร

ปรับปรุงตามมติที่ประชุมคณะกรรมการดำเนินการ ชุดที่ 48 เมื่อวันที่ 13 กันยายน 2567 สหกรณ์ถือใช้ถึงปีปัจจุบัน ตามหลักธรรมาภิบาล ข้อที่ 1 หลักประสิทธิผล เรื่องการส่งเสริมการกำกับดูแลองค์กรที่ดี (กรมส่งเสริมสหกรณ์) และระบบควบคุมภายใน (กรมตรวจบัญชีสหกรณ์)
Views: 89